Cheap antenna analyzer is a tool strong demanded especially by Ham’s beginners. Few years ago I was browsing the net and found the Jim’s (KW4KD) movie on Youtube, where the very nice and simple builded antenna analyzer was presented:
Design was based on Arduino board. I decided to create it for myself. My final version of the antenna analyzer is build based on ArduinoMini and the TFT Adafruit display. The core of hardware(analog part) remaines untouched. In comparison to Jim’s functionalities, I implemented also:
- TUNE mode (similar like VK5JST has)
- two hardware buttons to make interaction with a user (selecting mode, up/down frequency in TUNE mode etc.)
- supply voltage meter
- rechargeable accumulators based on cellphone’s battery
- support for popular TFT 1.8″ ST7735 display
My version in action:
I splitted my analyzer into two parts:
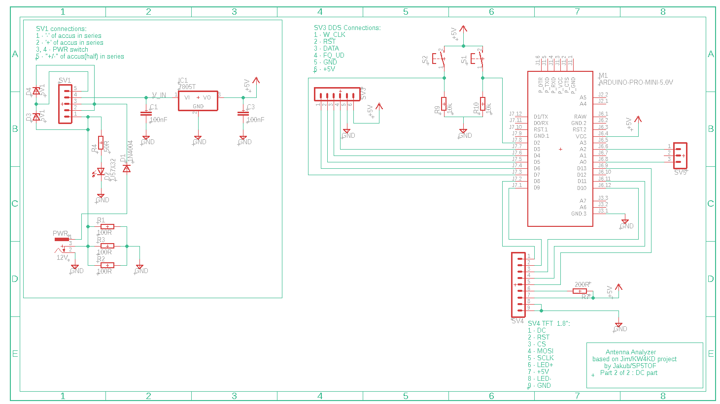
- DC part (power supply with recharging ‘controller’, Arduino controller and TFT display connectors)
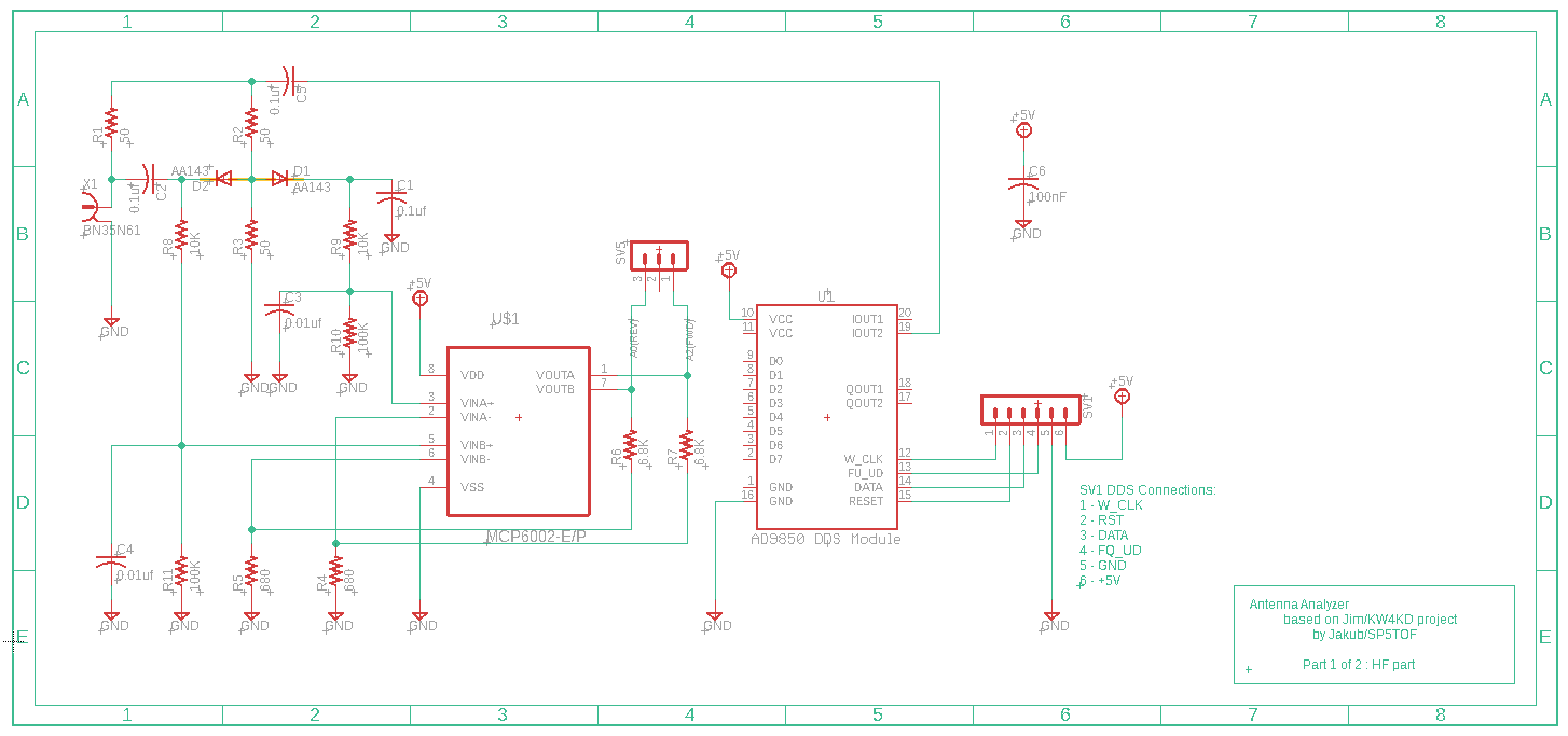
- HF part responsible for generating the frequencies and providing the voltages for SWR determining within DC part
PLEASE HAVE A LOOK AT THE SCHEMAS:

Schema no.1 : DC Part -> Power supply, charging system, Arduino control

Schema no. 2 : HF Part
HF part is taken from Jim’s project almost untouched. I added additional capacitor, according to Jim’s suggestion, placed very close to the supply of DDS to achive more accuracy with upper frequencies. I used the PL-259 antenna connector instead of BNC .
In case of DC part I equipped the Jim’s version with some additional features. I adopted the internal power comes from two rechargeable NOKIA batteries with internal electronic(BLC-2) prevents from being overloaded. This smart part was designed by Greg – SP8NTH : Greg’s Website
Please do not charging the accus with the supply above 12V. It should be exactly 12V. When the batteries are full, the D2 diode will go out.
Please find Arduino code, schemas &PCB : antenna_analyzer
Harrie PE1JXI has provided improved PCB version of HF part.
You can download it here: HF_part_harrie
Harrie PE1JXI has provided ALSO SMD VERSION of HF part.
You can download it here: HF_part_SMD_version
I would like to thank people who support me with this project:
- of course Jim KW4KD for fast and full of proffessional answers on my e-mails
- Staszek SP6MLK for german diodes
- Cezary 161BD850 for VK5JST antenna analyzer (comparison purposes) & accu charging idea
Jakub/SP5TOF



